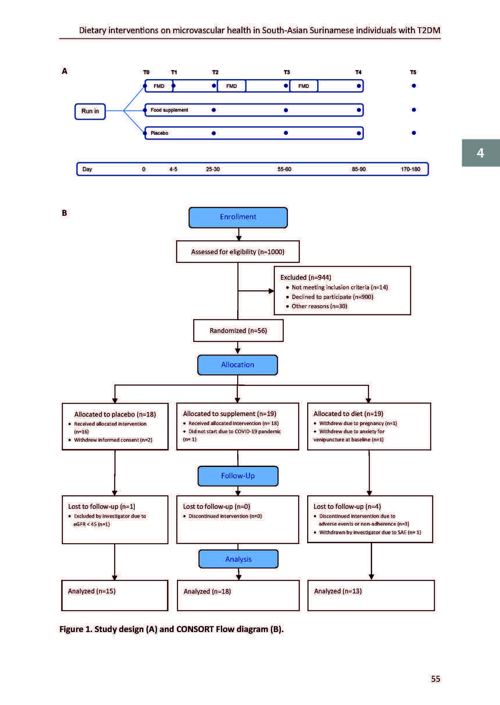
Damage to the endothelial glycocalyx leads to endothelial dysfunction and microvascular changes, which can progress to the development cardiovascular complications. In type 2 diabetes, the pathogenic diabetic milieu induces structural changes in the endothelial glycocalyx. In this thesis, we investigate if microvascular changes can be detected and used as a diagnostic marker in individuals at risk of developing cardiovascular disease. Secondly, we show that urinary MCP-1 and HPSE-1 levels are correlated with the urinary albumin creatinine ratio in a multi-ethnic cohort of individuals with type 2 diabetes. Higher urinary MCP-1 levels can be found in individuals from Moroccan and South-Asian Surinamese descent. Lastly, we show a fasting mimicking diet is effective to reduce Hba1c end BMI in South-Asian Surinamese patients with diabetes, but did not improve the microvascular health. In the diabetic glomerulus, the loss of capillaries was prevented but increased oxidative stress was found. A supplement with glycocalyx mimetic did improve the microvascular health in South-Asian individuals and showed to preserve glomerular endothelial coverage in the experimental study. In this thesis, we show that the endothelial glycocalyx can be used as a diagnostic marker for vascular health and can be used as a therapeutic target in type 2 diabetes.
- CitationVelden, A.I.M. van der, via Leiden University
- DateSeptember 3, 2024
- LinkView Link



